中国信通院李笑然:生物制造正加快从实验室走向智能工厂
2025年10月29日
时讯新闻
近日,工业互联网产业联盟“未来产业专题研讨会”在深圳召开。中国信息通信研究院工业互联网与物联网研究所高级工程师李笑然在会上作《生物制造:生命驱动的下一场工业革命》主题分享。
李笑然指出,生物制造以可编程细胞为工厂、以数据智能为驱动,正加快从实验室走向智能工厂,成为推动制造业智能化、绿色化、融合化转型的关键力量,涵盖医药、食品、材料、能源等多领域,拥有重塑全球产业格局的潜力。我国应把握战略机遇,加强技术攻关与产业协同,抢占未来制造制高点。
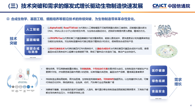
李笑然重点阐释了生物制造的技术体系与产业体系框架。在技术层面,该体系由通用生物技术、核心制造技术、交叉融合技术三大板块构成。关键技术包括人工智能、基因编辑、人工合成细胞、蛋白质从头设计、环状RNA、空间组学、二氧化碳生物转化、生物传感器等。在产业层面,该体系构成了一个从研发设计到规模化制造的完整链条,主要包括:生物质原料供应、生物设计与合成、生物过程与装备、过程智能控制、生物数据与平台,最终,共同支撑起医药、食品、材料、能源等广泛的生物制造应用产业。
后续,中国信通院将持续开展生物制造领域的技术跟踪与产业研究,推动先进技术在生物制造领域的广泛应用,助力构建蓬勃的产业生态,为新型工业化注入全新动能。
资料获取
关注“CAICT未来产业与人工智能”公众号
回复关键词“1027”
即可获取《生物制造:生命驱动的下一场工业革命》PDF资料。




















本站部分内容来源于网络,转载目的在于传递更多信息,并不代表本网赞同其观点和对其真实性负责,本网站无法鉴别所上传图片或文字的知识版权,如果侵犯,请及时通知我们,本网站将在第一时间及时删除,不承担任何侵权责任。
